中央人民政府
云南省人民政府
临沧市人民政府
本站支持IPv6/IPv4
无障碍浏览
长者模式
临翔区人民政府
返回首页
政府信息公开
(区自然资源局)
政府信息公开指南
法定主动公开内容
机构职能
财政信息
部门预决算
国有土地信息
自然资源信息
政府信息公开年报
2025年
2024年
2023年
2022年
2021年
2020年
政府信息公开基本目录
政务服务
首页
>
法定主动公开内容
>
自然资源信息
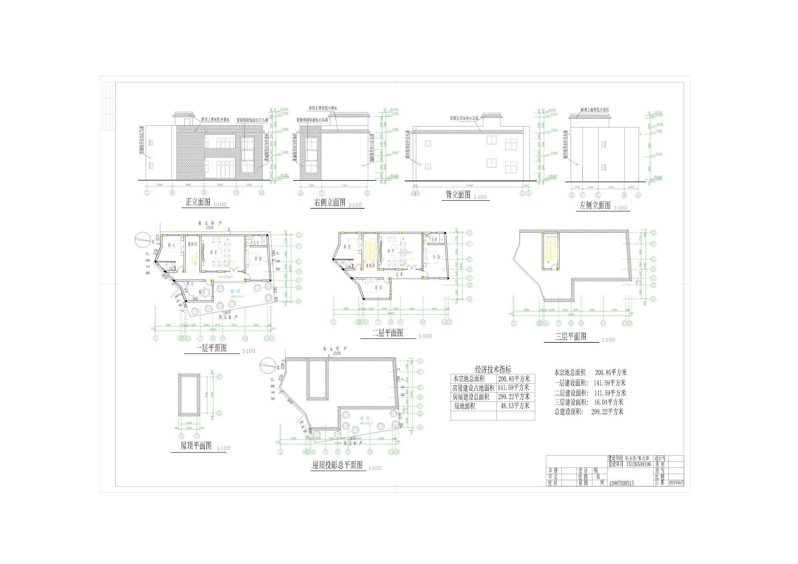
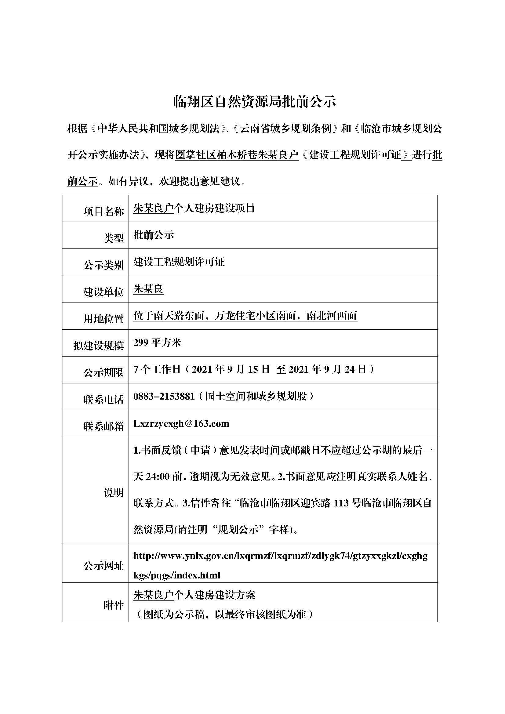
圈掌社区柏木桥巷朱某良户《建设工程规划许可证》批前公示
日期:2021-09-15 09:39
作者:临翔区自然资源局
来源:区自然资源局
浏览:260次
字体:【
大
中
小
】
圈掌社区柏木桥巷朱某良户《建设工程规划许可证》批前公示.pdf
扫一扫在手机打开当前页面
分享:
打印
关闭
上一篇:
忙巩安置区黄某顺户《建设工程规划许可证》批前公示
下一篇:
马房安置点蒋某户《建设工程规划许可证》批前公示