中央人民政府
云南省人民政府
临沧市人民政府
本站支持IPv6/IPv4
无障碍浏览
长者模式
临翔区人民政府
返回首页
政府信息公开
政府信息公开指南
政府信息公开制度
政策文件
国务院行政法规库
云南省规章
临沧市规章
规范性文件
其他文件
政府文件
政府办文件
法定主动公开内容
政府领导
领导活动
机构职能
政府会议
政府常务会议
政府其他会议
政策解读
规划信息
统计信息
统计公报
统计信息
财政信息
财政资金直达基层
政府预决算
部门预决算
三公经费
涉农补贴
行政事业性收费
政府工作报告
发展计划报告
行政权力事项
行政许可及其他管理事项
行政处罚和行政强制
行政事项办事指南
重点领域信息公开
公共资源配置
国有土地使用权
政府采购
社会公益领域
民生信息
人事信息
人事任免
招考招聘
云南省公务员招录
临沧市公务员招录
重大决策预公开
制度及目录
重大决策听证事项
民意征集
决策后评估
政府网站年度工作、监管报表
应急预案
医疗卫生
国有企业信息
政务公开工作安排及举措
水务信息公开
自然资源信息
权责清单
其他法定信息
人大建议政协提案
人大建议办理结果
政协提案办理结果
政府信息公开年报
2025年
2024年
2023年
2022年
2021年
2020年
2018年
政府信息公开基本目录
依申请公开
首页
>
法定主动公开内容
>
自然资源信息
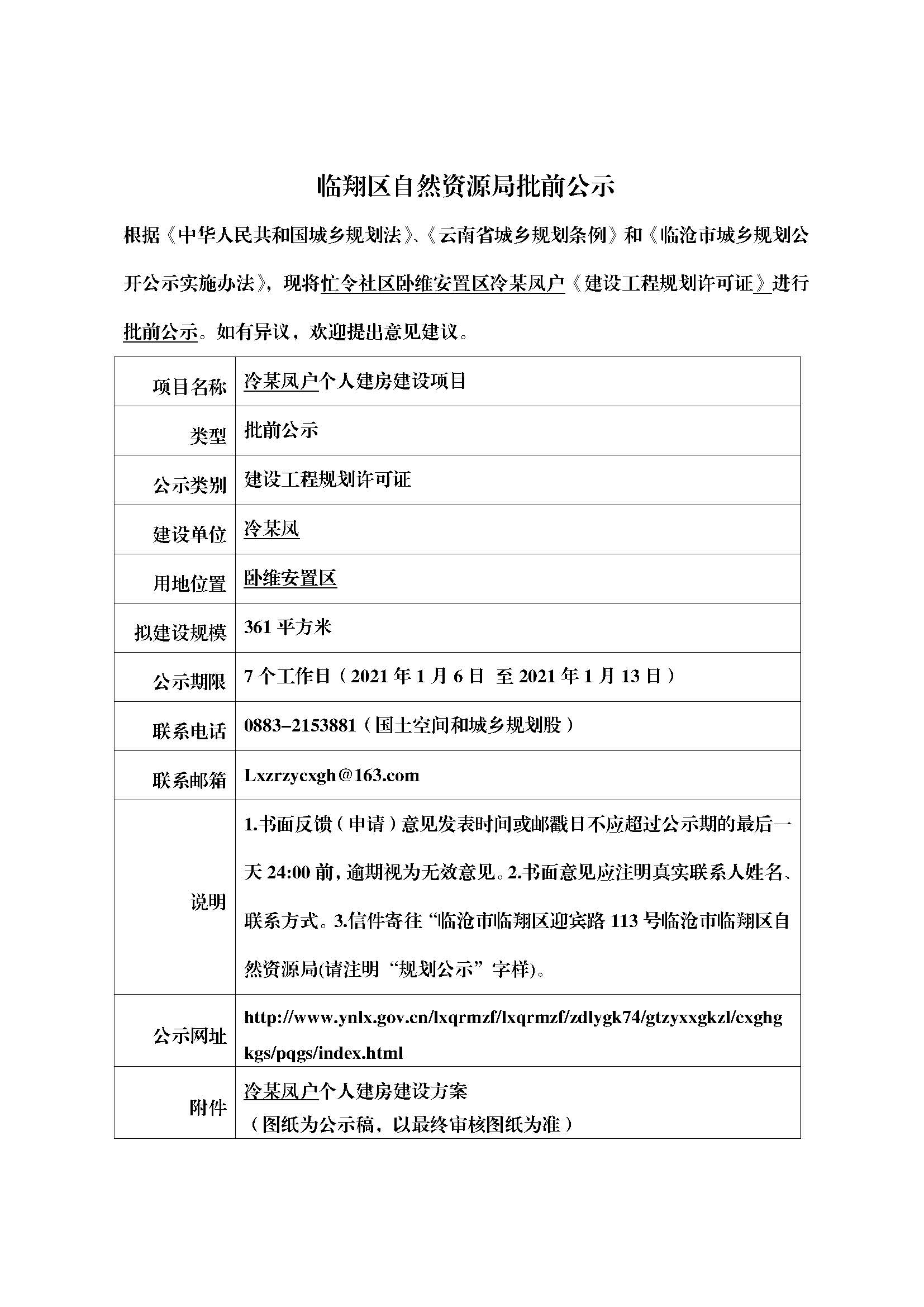
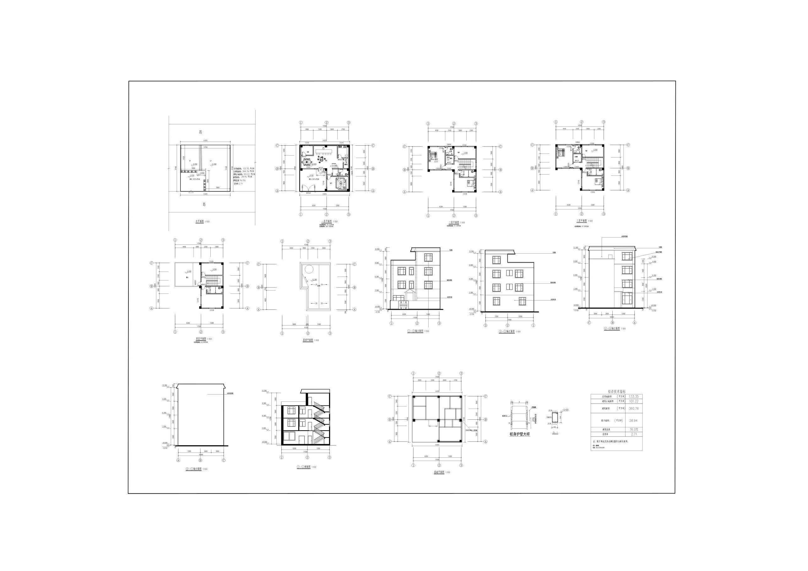
忙令社区卧维安置区冷某凤户《建设工程规划许可证》批前公示
日期:2021-01-07 08:41
作者:临翔区自然资源局
来源:区自然资源局
浏览:764次
字体:【
大
中
小
】
扫一扫在手机打开当前页面
分享:
打印
关闭
上一篇:
汀旗路杨某金户《建设工程规划许可证》批前公示
下一篇:
忙令社区马房安置区杨某清户《建设工程规划许可证》批前公示